全国统一答疑热线:400-600-8011
公务员考试2025考试时间
公务员考试考什么科目和内容
公务员考试网官网
公务员考试的报考要求
公务员考试培训机构哪个好
公务员考试题库及答案

广东省2025年上半年中小学教师资格考试面试通告

2025-12-15 16:21:20
来源:上岸鸭公考
责任编辑:Ryan
- 公务员职位排行榜~
【招录职位】
【招录最多】职位名称:省统计局雨花台调查局(参照管理); 部门名称:一级科员; 专业要求:中文文秘类;招录人数:20984; 【招录最少】职位名称:盐边县; 部门名称:内网管理; 专业要求:本科:计算机类 研究生:不限;招录人数:;
根据教育部统一安排,2025年上半年全国中小学教师资格考试面试将于2025年5月17日至18日进行。现将广东省2025年上半年中小学教师资格考试面试有关事项通告如下:

一、报名对象

(一)广东省户籍人员。
(二)持有广东省居住证并在有效期内的外省(区、市)户籍人员。
(三)广东省内普通高等学校在读研究生、三年级及以上的本科学生、毕业学年的专科学生、幼儿师范学校毕业学年学生(以当次考试时间计算)。
(四)持港澳台居民居住证,或港澳居民来往内地通行证,或五年有效期台湾居民来往大陆通行证的港澳台居民。
满足以上条件中至少一条,且已参加笔试,各科成绩合格且在有效期内,或按规定笔试科目可免考,方可报名参加与笔试科目相一致的面试。
提示:申请认定教师资格的人员,须未达到国家法定退休年龄。

条件

(一)具有中华人民共和国国籍,身体健康。
(二)遵守宪法和法律,热爱教育事业,具有良好的思想品德。
(三)符合《中华人民共和国教师法》规定的学历要求:
1.报考幼儿园教师资格面试,应当具备幼儿师范学校毕业及其以上学历。
2.报考小学教师资格面试,应当具备中等师范学校毕业及其以上学历。
3.报考初级中学教师资格面试,应当具备高等师范专科学校或者其他大学专科毕业及其以上学历。
4.报考高级中学教师资格面试和中等专业学校、技工学校、职业高级中学文化课、专业课教师资格面试,应当具备高等师范院校本科或者其他大学本科毕业及其以上学历。
5.报考中等职业学校实习指导教师资格(包括中等专业学校、技工学校、职业高级中学实习指导教师资格)面试,应当具备中等职业学校毕业及其以上学历。
(四)港澳台居民参加全国中小学教师资格考试面试的报名条件,按照《教育部办公厅中共中央台湾工作办公室秘书局国务院港澳事务办公室秘书行政司关于港澳台居民在内地(大陆)申请中小学教师资格有关问题的通知》(教师厅〔2019〕1号)规定执行。
(五)免考条件按照《教育部关于印发〈教育类研究生和公费师范生免试认定中小学教师资格改革实施方案〉的通知》(教师函〔2020〕5号)和《教育部关于推进师范生免试认定中小学教师资格改革的通知》(教师函〔2022〕1号)规定执行。
(六)被撤销教师资格的,5年内不得报名参加考试;受到剥夺政治权利或者因故意犯罪受到有期徒刑以上刑事处罚的,不得报名参加考试。曾参加教师资格考试有作弊行为的,按照《教师资格条例》《国家教育考试违规处理办法》(教育部第33号令)《中华人民共和国刑法修正案(九)》《最高人民法院 最高人民检察院关于办理组织考试作弊等刑事案件适用法律若干问题的解释》(法释〔2019〕13号)等相关规定执行。
三、面试内容及科目
(一)面试内容
面试依据教育部印发的《中小学和幼儿园教师资格考试标准(试行)》和《考试大纲(试行)》(面试部分)进行,包括备课(或活动设计)、试讲(或演示)、答辩(或陈述)等环节。面试主要考核职业道德、心理素质、仪表仪态、言语表达、思维品质等教学基本素养和教学设计、教学实施、教学评价等教学基本技能。考生可登录“中国教育考试网”(https://ntce.neea.edu.cn)查阅各科目考试大纲。中等职业学校专业课教师和实习指导教师的教师资格面试按《广东省中等职业学校专业课教师和实习指导教师资格考试面试大纲》(粤教继函〔2016〕37号)规定进行。
(二)面试科目
申请面试学科(学段)应与笔试学科(学段)一致。
幼儿园教师资格面试不分科,其他面试科目详见《中小学教师资格考试(面试)科目代码列表》(附件1),中等职业学校文化课教师面试科目与高级中学教师面试科目相同。根据教育部要求,自2024年下半年起,中等职业学校专业课教师和实习指导教师面试科目按照《职业教育专业目录(2021年)》(附件2)实施。
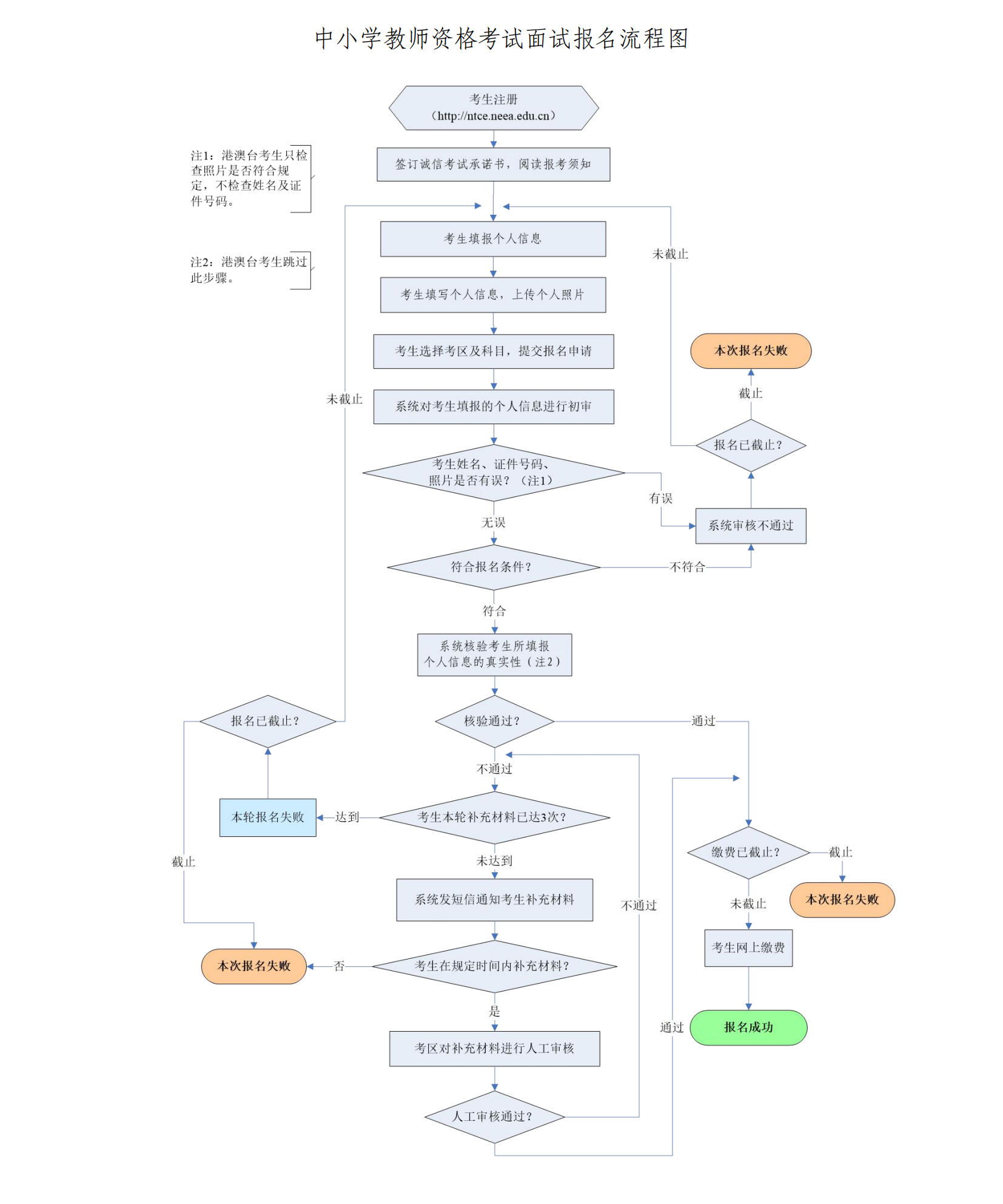
四、报名流程
(一)考生个人信息核对
为避免考生因个人信息更改,导致面试报名受影响,考生在面试报名前,应登录“中国教育考试网”核对个人信息。如个人信息发生变更,考生须携身份证、网上打印的笔试成绩单、公安部门开具的个人信息变更证明(户口本或带有公章的其他纸质证明)、本人签名的书面变更申请(格式不限,须注明个人信息、联系方式及需要变更信息的准考证号码),提交至教师资格考试笔试报考机构办理更正手续。提交申请时间为4月10至16日(仅工作日受理),逾期不予受理。考生可于4月21日起自行登录“中国教育考试网”查看变更结果,考试机构不另行通知。
(二)网上报名
报名时间:4月21日10:00至24日16:00。
符合面试报考条件的考生在报名时间内,登录“中国教育考试网”,按照栏目指引进行网上报名,准确填写面试类别、面试科目和面试考区等信息。考生须保证本人具有报名资格且报名信息真实有效,不符合报名条件或信息填写错误而参加中小学教师资格考试者,后果自负。报名时间截止后,报名系统将自动关闭,不再受理考生报名。面试报名流程及注意事项见附件3、4。
(三)网上缴费
网上缴费截止时间:4月26日24:00。
报名信息通过审核后,考生应在规定的时间内完成网上缴费,逾期视为自动放弃本次报名,不再安排补缴。
根据教育部考试院(原考试中心)《关于中小学教师资格考试考务费标准的公告》(教试中心函〔2015〕147号)和《广东省发展改革委 广东省财政厅关于继续执行我省职业资格考试收费标准的通知》(粤发改价格函〔2024〕1073号)的规定,面试费按每考生280元/人·次的标准收取。面试费一旦缴纳后不予退费,请考生注意。
(四)准考证打印
完成报名的考生,于5月12日10:00开始,可登录“中国教育考试网”打印准考证。考生应按准考证上注明的时间、考点和场次参加面试,请考生仔细阅读准考证上的考生须知,并遵照执行。
五、考试违规处理
中小学教师资格考试属于《中华人民共和国刑法修正案》中“法律规定的国家考试”范畴,考生在考试过程中,违规作弊或提供虚假证明材料的,将按照《国家教育考试违规处理办法》等规定进行处理。有作弊情形的,将依据《教师资格条例》的相关规定,3年内禁止参加教师资格考试。如情节严重、触犯刑法,将报送公安部门,依法处理。
六、其他事项
已取得中小学教师资格考试合格证明且在有效期内的考生,可在每年春季或秋季,向户籍所在地、居住地(须办理当地居住证且在有效期内)、就读学校所在地(仅限应届毕业生和在读研究生,含港澳台学生)教育行政部门申请认定相应的教师资格。港澳台居民向居住地教师资格考试所在地教育行政部门申请认定相应的教师资格。教师资格认定的具体时间、流程、需提交的材料等事宜,请向拟申请认定教师资格所在地的认定机构咨询。广东省每年中小学教师资格认定信息敬请关注“中国教师资格网”(https://www.jszg.edu.cn),广东省教育厅网站(http://edu.gd.gov.cn)和广东省教育厅官方微信(广东教育)。
附件:
1.中小学教师资格考试(面试)科目代码列表
2.中等职业教育专业目录(2021年)
3.广东省中小学教师资格考试面试网上报名流程
4.广东省中小学教师资格考试面试考生网上报名注意事项
5.广东省中小学教师资格考试面试联系方式
广东省教育厅
2025年4月


  
NTCE251面试报名通告_00.png
NTCE251面试报名通告_01.png
NTCE251面试报名通告_02.png
NTCE251面试报名通告_03.png
NTCE251面试报名通告_04.png
NTCE251面试报名通告_05.png
NTCE251面试报名通告_06.png
NTCE251面试报名通告_07.png
NTCE251面试报名通告_08.png
NTCE251面试报名通告_09.png
NTCE251面试报名通告_10.png
NTCE251面试报名通告_11.png
NTCE251面试报名通告_12.png
NTCE251面试报名通告_13.png
NTCE251面试报名通告_14.png
NTCE251面试报名通告_15.png
NTCE251面试报名通告_16.png
NTCE251面试报名通告_17.png
NTCE251面试报名通告_18.png
NTCE251面试报名通告_19.png
NTCE251面试报名通告_20.png
NTCE251面试报名通告_21.png
NTCE251面试报名通告_22.png

NTCE251面试报名通告_26.png
NTCE251面试报名通告_27.png


原文标题:广东省2025年上半年中小学教师资格考试面试通告
文章来源:https://eea.gd.gov.cn/shks/content/post_4693363.html
常见问题
相关文章推荐
提示
请输入手机号
确定

登录

获取验证码
登录